This is an old revision of the document!
Initial pseudo-states can end in a choice state now
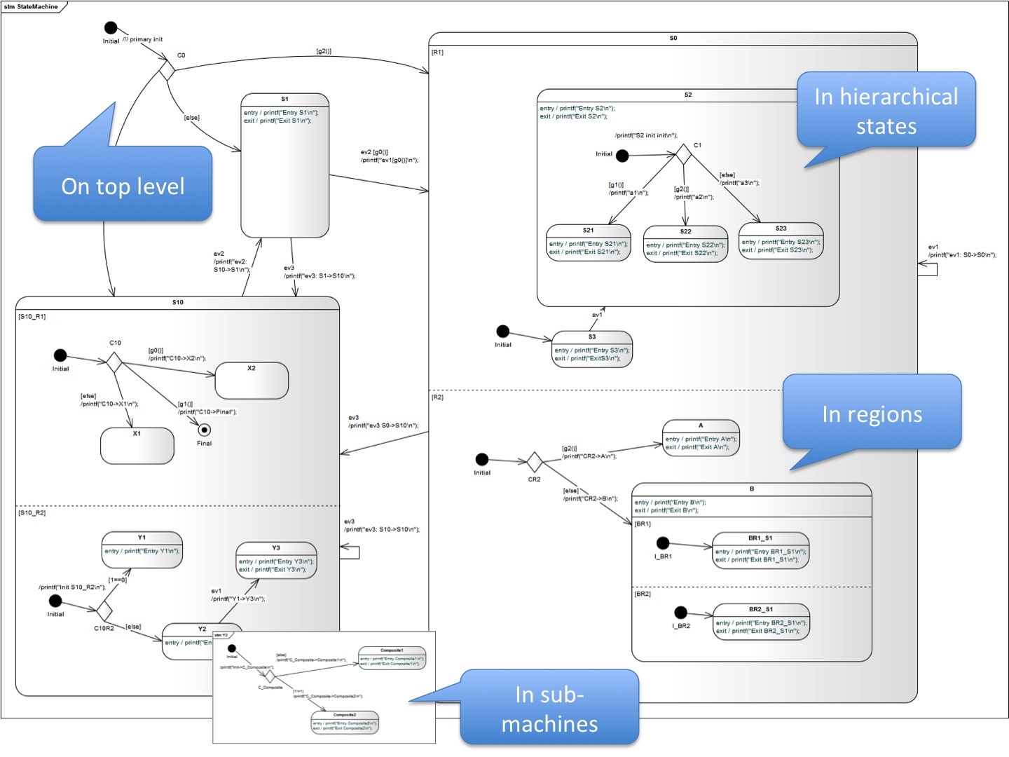
In the current released version of sinelabore it is only possible to connect an initial pseudo-state to a normal state (hierarchical or flat). In some situations is is desirable to decide at runtime which state should be active initially when entering the state machine or a hierarchical state.
For that purpose it is now possible to connect the initial pseudo-state to a choice state which then points to the real initial state. This is possible
- on the root level of a state machine diagram
- in hierarchical states
- in regions
- in sub-machines
This adds a lot of new possibilities to design state diagrams.
This new feature requires a lot of coding internal in the generator backends and other parts of the code. Therefore this feature is only available in the CX backend initially. Also some other features of the code generator can't be used at the moment if “init to choice transitions” are used. Not available is:
- test case generation
- simulation / editing using the built in editor
- robustness checks (partly)
More backends and the missing features will be added step by step depending on your feedback.
Please send me a note if you want to test the new beta. Feedback is highly welcome!
{(rater>id=7|name=How do you like this article?|type=rate)} ~~DISCUSSION|Leave your comments~~

