New version 3.6.5
This new version provides two important optimisations which results in better readability of the generated code and the activity diagram itself.
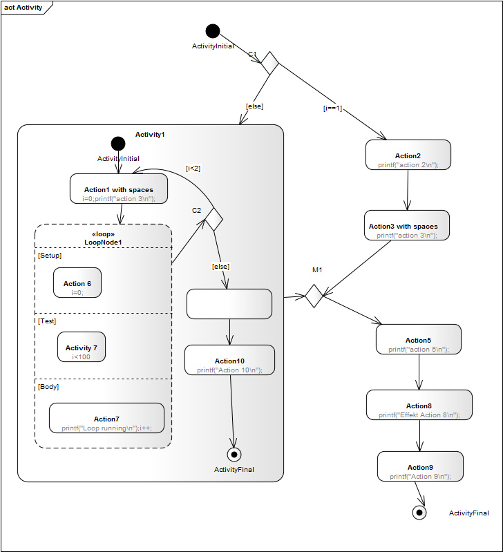
a) Actions in an activity diagram can contain spaces e.g. “check hardware” is translated into “CHECK_HARDWARE”. This increases the readability of the activity diagram.
b) Combining multiple actions into one action. If successive actions only have one incoming edge they can be combined into one actions. This increases performance and readability of the generated code.
The following activity diagram shows some examples where actions can be combined. This is the unnamed action and Action10 in the sub-activity Activity1. As well as Action2 with Action 3 with spaces and Action5 to Action9. The generated code for the latter looks as follows. The new action has a generated name but the comment clearly indicates which actions were the basis for the new action.
/* Merged from nodes: Action5 Action8 Action9 */
case TEST_OPERATION_326F4FB4_71A5_42F3_94F5_BF4E5D5BA1EE:
printf("action 5\n");
printf("Effekt Action 8\n");
printf("Action 9\n");
id=TEST_OPERATION_ACTIVITYFINAL;
break;
Feedback is as always welcome! Have fun!
Peter Mueller
~~DISCUSSION:closed|Leave your comments~~


