wiki:news:10sep2013
Creating complex state machines
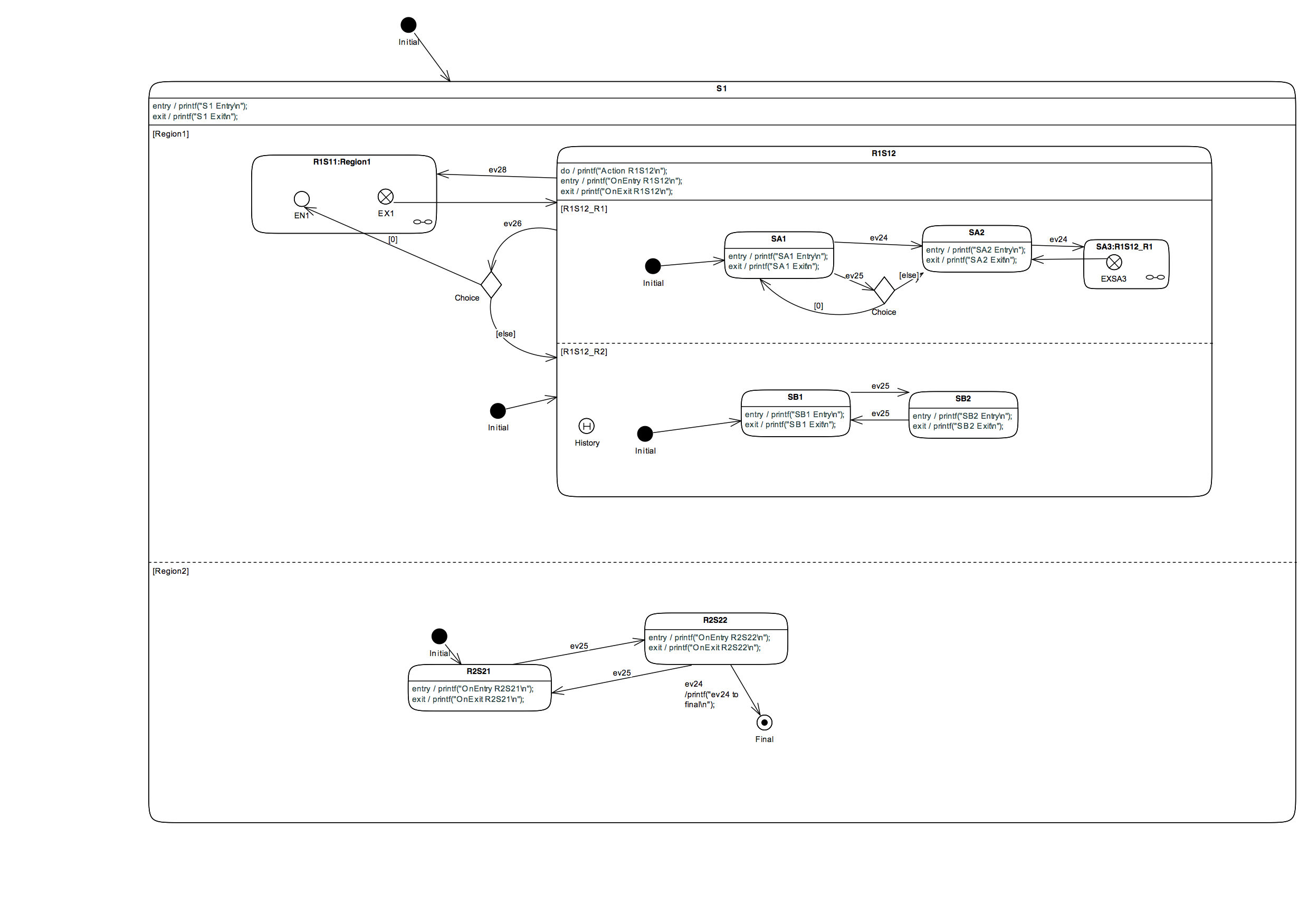
The sinelabore code generator allows the generation of state machine code from quite complex state machines.
Nevertheless there are users who want to generate code from even more complex models. Especially if you used specialized state machine modeling tools before and now want to switch to general purpose UML tools this is for you.
Examples for features not possible before are states in regions that contain regions again (region in region1). Or models with sub-machines in regions. Both is shown in the figure below.
Have fun!
{(rater>id=5|name=How do you like this article?|type=rate)} ~~DISCUSSION|Leave your comments~~
1)
Regions are well supported from the code-generator. But simulation and test-case generation is not yet possible. For more details have a look in the manual.
wiki/news/10sep2013.txt · Last modified: by pmueller

